逗逗掌门内置修改器版是一款极具吸引力的角色扮演手游。经过严格测试,发现游戏内置了修改器功能,玩家可以享受免疫攻击、一击必杀、无限元宝等增强体验。在充满武侠色彩的江湖世界中,玩家需不断进阶,以登顶巅峰。本游戏以文字形式构建武侠世界,虽无华丽画面,但人物属性与故事情节丰富细腻。玩家可选择心仪门派,修习强力功法,装备精良武器,以成为武林宗师。

游戏特点
1、逗逗掌门精心设计的文字关卡,为玩家带来独特的文字游戏体验;
2、游戏操作简便,玩家通过点击屏幕即可轻松参与战斗;
3、游戏画面清新可爱,人物形象精致细腻,引领玩家探索文字构成的武侠世界。
游戏特色
逗逗掌门采用文字形式展现,玩家可通过手机上的文字提示,体验修炼的乐趣,游戏内容丰富多样;
包含功法、门派,带有幽默氛围,操作简单便捷,属于放置挂机类型游戏,玩家可尽情享受修炼过程。
自由探索战斗,在逗逗掌门场景中展开激烈对决,提升实力,获得无限战力加成;
强大的实力源于勤奋修炼,招募伙伴及把握机缘,合理分配资源以提升自我。
游戏攻略
一、新手职业推荐
目前推荐逗逗掌门的青衣职业,其100%攻防加成极具价值,而绝魂职业在通关速度上表现突出,适合新手玩家探索。

二、前期攻略
1、主角建议选择刚(坦克)或控(输出+控制),初期选择错误可能导致后期需花费大量元宝进行调整;
2、逗逗掌门前期较为简单,通过观看视频获取元宝抽卡,积分兑换南宫燕和圆真,为长期输出卡;
3、随着副本难度提升,部分属性装备的提升可能不及副本难度增长,如闪避和暴击率等,需合理调整投入方向。

三、装备篇
无限关开启后,优先提升武将宝甲和护腿的精炼等级至270,以实现最大伤害减免。随后专注于提升命中装备,确保命中率高于对方闪避,以达到伤害最大化。

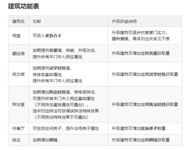
四、阵法室
阵法室是提升实力的关键,需根据游戏进程和需求选择合适的阵法,以平衡暴击和爆伤的性价比。

五、练功房篇
后期练功房的投入回报相对较低,建议专注于精炼等级的提升,以获得更高的属性加成。

六、英雄选择篇
后期主要依赖输出,因此需根据战斗需求更换英雄,选择合适的控制系和输出系英雄,以应对不同关卡。

七、卡关问题
面对卡关情况,需根据对手特点调整战术,利用高伤害技能快速击败对手或逐个击破。
阵容推荐
逗逗掌门后期推荐阵容:
前排:刚主角、浪客、杨康、欧阳
后排:南宫燕、圆真、慕容彩云、圆音
根据敌方技能调整阵容,优先提升后排英雄装备,以增强输出能力。















